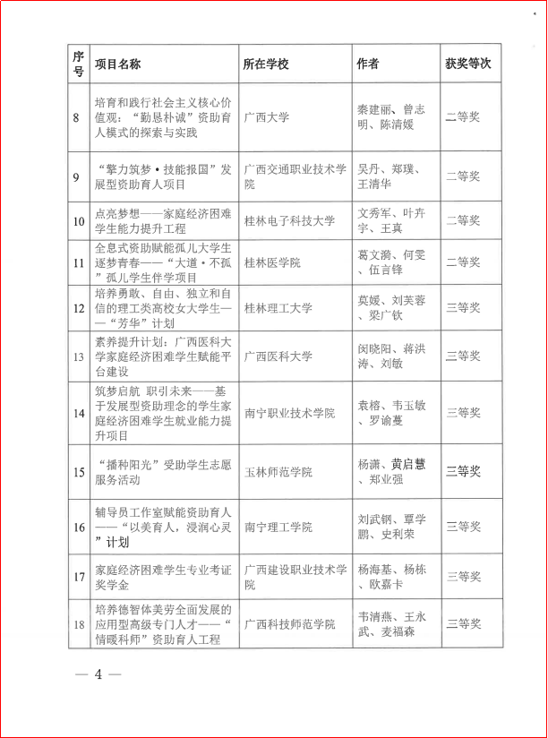
伟德国际1946源于英国4月7日讯(党委学生工作部 欧嘉卡 杨栋)近日,自治区教育厅印发《关于公布2024年全区资助育人项目和工作典型案例评选活动获奖名单的通知》(桂教资助〔2024〕4号),在全区高校范围内共评选出资助育人优秀项目20项。伟德国际官网申报的项目《家庭经济困难学生专业考证奖学金》荣获“2024年全区高校资助育人优秀项目”三等奖。



文件通知
“家庭经济困难学生专业考证奖学金”项目以“资助+实践”为理念,以“资助为抓手,育人为导向”的工作思路,激励家庭经济困难学生努力学习专业知识,积极进取,考取与专业相关的技能证书,提升就业竞争力,构建融学生专业、融学生素质提升的“双融”资助育人模式。项目自2017年启动以来,累计发放考证奖学金100余万元,惠及家庭经济困难学生2300余人。
一直以来,伟德国际官网高度重视学生资助工作,建立健全国家资助、学校奖助、社会资助、学生自助等多元化的资助育人体系,并建设了资助育人工作室。学校将进一步推动专业知识与资助育人深度结合,精心打造发展型资助育人品牌项目,推进学生资助工作内涵式发展,切实提升伟德国际官网资助育人实效。
一审一校:韦植巍
二审二校:何丽梅
三审三校:黄媛媛
编辑:韦植巍