1.教材简介
1.1 教材封面

1.2 教材版权页
1.3 教材简介
(1)贴近行业、动态更新,4年累计发行5.6万册,应用效果良好
2021年9月第一版以来,重印7次,发行2.7万册。2022年国家发布22G101系列平法图集,教材同步更新,2023年7月推出第二版至今,重印5次,发行2.9万册,已被全国近百所院校采用。先后入选住建部“十三五”“十四五”规划教材、人社部“十四五”技工教育规划教材,配套课程入选2022年国家在线精品课程,开课8期服务388家单位。同步出版英文版教材入选东盟教育资源库,推动职教国际化。2024年,本教材荣登全国高校受欢迎教材TOP3榜单。教材主要面向土建类高职院校学生,同时也有14所中职、19所本科院校使用,教材也作为1+X建筑工程识图证书培训及施工员、造价员等工程技术人员参考用书,教材应用面广,使用效果好。
(2)项目载体、形式新颖,数字化资源丰富,适教利学性强
以南宁市XX综合楼项目为载体,通过混凝土结构识图、钢筋计算等实践案例,将钢筋下料、绑扎、安装等施工流程转化为学习情境与实操环节,各情境深入挖掘《荀子·劝学篇》等中华优秀传统文化育人元素,融合工程规范与施工实践,潜移默化培育学生法治观念与劳动精神。设计符合学生认知规律的阶梯式技能点,融入终身学习等国际教育理念,以活页式实现模块化教学灵活落地,开发微课、BIM模型等数字资源辅助教学,支持移动扫码学习,依托精品课程打造“可视、可练、可互动”学习环境,同时兼顾“中—高—本”教育衔接。
(3)名师领衔、校企双元,编写团队结构合理,职教特色突出
由广西教学名师、拥有25年教学研究与工程实践经验的庞毅玲教授领衔主编,带领国家精品课程团队,联合重庆设计集团有限公司市政设计研究院、广西城乡规划设计院和江西交通职业技术学院共同开发。编写团队有9人,其中高级职称5人,省级“双师型”骨干教师7人,企业技术骨干2人。成员兼具丰富教学经验与工程实践背景,长期参与教材建设和行业标准制定工作。
1.4 教材样章










2.教材及配套课程介绍视频
3.教材获奖情况
3.1 2016年获住房和城乡建设部“十三五”规划教材



3.2 2021年获住房和城乡建设部“十四五”规划教材

3.3 2022年获人力资源和社会保障部“十四五”技工教育规划教材


3.4教材2023年获高校受欢迎的教材TOP3奖

3.5教材配套课程《混凝土结构平法施工图识读》获评2022年职业教育
国家在线精品课程

3.6教材配套课程《混凝土结构平法施工图识读》获评自治区级
2021年高等职业学校课程思政示范课程


3.7教材配套课程《混凝土结构平法施工图识读》获评
2021年自治区级职业教育在线精品课程


3.8教材英文版《Fast Drawing Reading for Ichnographic Representing Method(IRM)and Reinforcement Calculatin》2022年5月入选
2022年面向东盟国际化职业教育资源


4.教材实践应用及效果
4.1教材被近百所学校采用,累计印数56000册
4.2职业院校教材应用及效果证明材料
教材被多所中高职院校、职业教育本科院校的建筑工程技术、智能建造技术等建筑类相关专业选用,应用覆盖面大,应用效果好。如:日照职业技术学院、江西交通职业技术学院、广西水利电力职业技术学院、广西城市建设学校、闽西职业技术学院等。
4.2.1日照职业技术学院证明
4.2.2江西交通职业技术学院教材应用及效果证明

4.2.3 广西水利电力职业技术学院教材应用及效果证明

4.2.4广西城市建设学校教材应用及效果证明
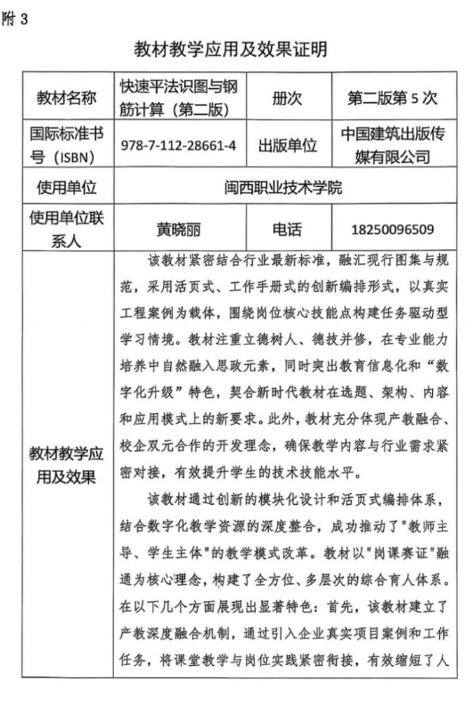
4.2.5闽西职业技术学院教材应用及效果证明
4.3行业企业教材应用推荐意见
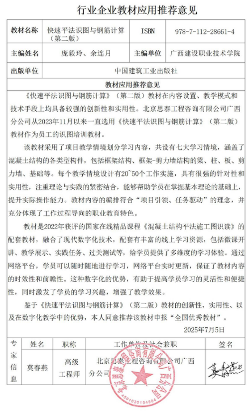
4.3.1 北京思泰工程咨询有限公司广西分公司教材应用推荐意见
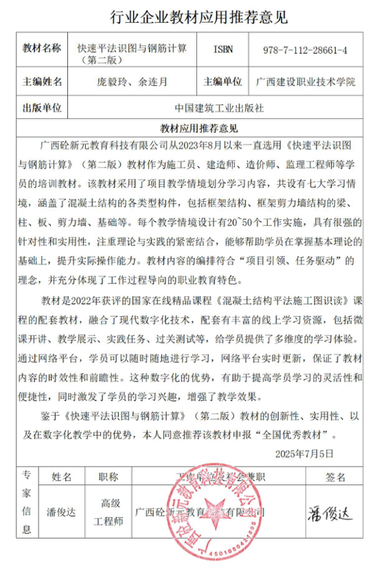
4.3.2 广西砼新元教育科技有限公司教材应用推荐意见
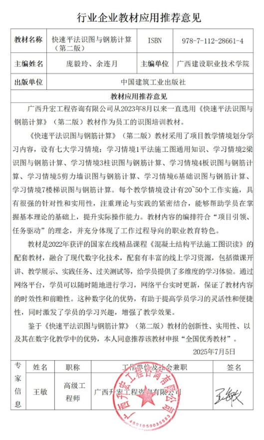
4.3.3 广西升宏工程咨询有限公司教材应用推荐意见
4.3.4 上海第一测量师事务所有限公司广西分公司教材应用推荐意见
4.3.5 广西弘典工程建设咨询有限公司教材应用推荐意见
4.4教材助力土建类专业人才培养成效显著
职教出海成效显著:
(1)以教材为支撑的《绘图技术》课程标准成功获得斯里兰卡发展中国家数字经济职业标准认证;
(2)推动《混凝土结构平法施工图识读》等两门核心课程通过评估,助力建筑工程技术专业获得欧洲资历框架5级认证。
|
|
发展中国家数字经济职业标准 (斯里兰卡绘图技术)认证书 |
|
|
|
伟德国际1946源于英国建筑工程技术专业 获欧洲资历框架(EQF)第5级认证证书 | 伟德国际1946源于英国建筑工程技术专业 欧洲资历认证符合国际质量标准 |
伟德国际官网学生参加职业院校技能大赛建筑工程识图赛项获奖15项(国家一等奖1项),教师参加教学能力大赛获省部级奖项12项。识图能力培养成果获2023年省部级教学成果二等奖。
4.4.1岗课一标·赛训一体·多专一能:建筑识图能力培养课程链改革与实践获广西职业教育自治区级教学成果二等奖
4.4.2学生技能竞赛获奖——国家级奖项一等奖1项,二等奖2项,三等奖4项
|
|
2020年全国职业院校技能大赛改革试点赛高职组建筑工程识图赛项比赛中获团体一等奖 | 2018年全国职业院校技能大赛高职组建筑工程识图赛项比赛中获团体二等奖 |
|
|
2017年全国职业院校技能大赛高职组建筑工程识图赛项比赛中获团体二等奖 | 2023年全国职业院校技能大赛高职组建筑工程识图赛项比赛中荣获团体三等奖 |
|
|
2022年全国职业院校技能大赛高职组建筑工程识图赛项比赛中荣获团体三等奖 | 2021年全国职业院校技能大赛高职组建筑工程识图赛项比赛中荣获团体三等奖 |
|
|
2019年全国职业院校技能大赛高职组建筑工程识图赛项比赛中荣获团体三等奖 |
|
4.4.3学生技能竞赛获奖——自治区级奖项一等奖8项
|
|
2024年广西职业院校技能大赛高职组建筑工程识图项目团体赛中荣获一等奖 | 2023年广西职业院校技能大赛高职组建筑工程识图项目团体赛中荣获一等奖 |
|
|
2022年广西职业院校技能大赛高职组建筑工程识图项目团体赛中荣获一等奖 | 2021年广西职业院校技能大赛高职组建筑工程识图项目团体赛中荣获一等奖 |
|
|
2020年广西职业院校技能大赛高职组建筑工程识图项目团体赛中荣获一等奖 | 2019年广西职业院校技能大赛高职组建筑工程识图项目团体赛中荣获一等奖 |
|
|
2018年广西职业院校技能大赛高职组建筑工程识图项目团体赛中荣获一等奖 | 2017年广西职业院校技能大赛高职组建筑工程识图项目团体赛中荣获一等奖 |
4.4.4教材数字资源获省部级奖12项,一等奖4项、二等奖4项、三等奖4项
|
|
《知行合一、精益求“筋”——梁的钢筋种类介绍与钢筋骨架制作》获2019年广西职业院校教师教学能力大赛高职组课堂教学比赛一等奖 | 《梁集中标注》微课荣获2017第十七届广西高校教育教学信息化大赛一等奖 |
|
|
《梁的钢筋》微课荣获第十六届广西高校教育教学软件应用大赛评比一等奖 | 《如何计算梁箍筋数量》获第十四届广西高校教育教学软件应用大赛评比一等奖 |
|
|
《某办公楼独立基础平法施工图识读》获2022年广西职业院校技能大赛教学能力比赛课堂教学赛项二等奖 | 《柱纵筋插入基础中的构造与计算》微课教学比赛荣获2020广西职业院校教学能力大赛高职组微课教学比赛二等奖 |
|
|
《悬挑梁纵筋的构造与计算》微课教学比赛荣获2019广西职业院校教学能力大赛高职组微课教学比赛二等奖 | 《框架梁纵筋的构造与计算》微课教学比赛荣获2018广西职业院校信息化教学大赛高职组二等奖 |
|
|
《楼梯识图与钢筋计算》微课教学比赛荣获2022年全区职业院校教师教学技能大赛微课教学比赛三等奖 | 《现浇混凝土框架平法施工图识读》课堂比赛荣获2021年广西职业院校教学能力大赛高职组课堂教学比赛三等奖 |
|
|
《柱纵筋构造》获2021年广西职业院校教师教学技能大赛高职组微课教学比赛三等奖 | 《建筑结构受弯构件的合理设计》荣获第十四届广西高校教育教学软件应用大赛评比三等奖 |
4.4.5学生在1+X证书考核中通过率保持在95%以上,获评2024年度优秀团队

4.4.6.教材助力广西乡村工匠培训
5.配套的英文、数字教材和课程信息
5.1教材配套数字化资源展示(53个二维码)
5.2同步建设教材英文版——《Fast Drawing Reading for Ichnographic Representing Method (IRM) and Reinforcement Calculation》
教材英文版于2022年5月同步出版,教材入选2022年面向东盟国际化职业教育资源。

5.3同步建设数字教材——《混凝土结构平法施工图识读》
数字教材出版地址:https://www.cabplink.com/mgoodsInfo?productCode=9359271374154

5.4教材配套课程《混凝土结构平法施工图识读》开课平台
教材配套课程《混凝土结构平法施工图识读》在国家职业教育智慧教育平台、智慧职教MOOC、学银在线等平台已开课7期,全国361家单位参与学习。
5.4.1国家职业教育智慧教育平台《混凝土结构平法施工图识读》
课程网址 https://vocational.smartedu.cn/Details?id=badd9b97af1d454892ccb11060c92d68&lx=3
5.4.2智慧职教MOOC平台《混凝土结构平法施工图识读》
课程网址 https://mooc.icve.com.cn/cms/courseDetails/index.htm?cid=hntgxj045pyl328
5.4.3学银在线平台《混凝土结构平法施工图识读》
课程网址https://www.xueyinonline.com/detail/250332104
6. 编写团队情况
6.1 第一主编庞毅玲主要研究成果和获奖情况
6.1.1 第一主编庞毅玲基本信息
|
|
庞毅玲获“广西教学名师”称号 | 庞毅玲高级“双师型”教师资格证书 |
|
|
庞毅玲教授职称证书 | 庞毅玲高级工程师职称证书 |
6.1.2庞毅玲指导学生参加全国职业院校技能大赛“建筑工程识图”赛项获国家级奖项5项,其中团体一等奖1项、团体二等奖2项、三等奖1项,优秀指导教师奖1项
|
|
2020年全国职业院校技能大赛改革试点赛高职组“建筑工程识图赛项”获国家级一等奖(排名第一) | 在2020年全国职业院校技能大赛改革试点赛“建筑工程识图赛项”比赛中荣获优秀指导教师奖 |
|
|
2018年指导学生参加全国职业院校技能大赛高职组“建筑工程识图赛项”荣获团体二等奖 | 2017年指导学生参加全国职业院校技能大赛高职组“建筑工程识图赛项”荣获团体二等奖 |
|
|
2019年指导学生参加全国职业院校技能大赛高职组“建筑工程识图赛项”荣获团体三等奖 |
|
6.1.3庞毅玲参加教师教学能力大赛获省部级奖项7项,其中一等奖2项,二等奖3项,三等奖2项
|
|
2017年《梁集中标注》微课荣获第十七届广西高校教育教学信息化大赛评比一等奖 | 2016年《梁的钢筋》微课获第十六届广西高校教育教学软件应用大赛评比一等奖 |
|
|
在2020年广西职业院校教学能力大赛高职组微课教学比赛中,参赛作品《柱钢筋在基础中的构造与计算》荣获二等奖 | 在2019年广西职业院校教学能力大赛高职组微课教学赛项比赛中,参赛作品《悬挑梁纵筋的构造与计算》荣获二等奖 |
|
|
在2018年广西职业院校信息化教学大赛高职组信息化微课教学比赛中,参赛作品《框架梁纵筋的构造与计算》荣获二等奖 | 在2022年全区职业院校教师教学技能大赛微课教学比赛高职组比赛中,参赛作品《楼梯识图与钢筋计算》荣获三等奖 |
|
|
在2021年职业院校教师教学技能大赛高职组专业课程一组课堂教学比赛中,参赛作品《现浇混凝土框架平法施工图识读》荣获三等奖 |
|
6.1.4庞毅玲荣获国家级教学成果二等奖1项,自治区级教学成果奖2项
|
|
《“课程融通•教学赋智•多元联动”——高职新型建筑工业化人才培养的创新实践》教学成果获2022年国家级教学成果二等奖 | 《“四链融合,四轮驱动”—高职土建类专业BIM 技术技能人才培养的创新与实践》教学成果获2019年自治区级教学成果一等奖 |
|
|
《“岗课一标•赛训一体•多专一能”:建筑识图能力培养课程链改革与实践》教学成果获2023年自治区级教学成果二等奖 |
|
6.1.5庞毅玲编写教材9部,其中主编6部
|
|
主编教材一:快速平法识图与钢筋计算 | 主编教材二:快速平法识图与钢筋计算(第二版) |
|
|
主编教材三:Fast Drawing Reading for Ichnographic Representing Method(IRM)and Reinforcement Calculation | 主编教材四:《施工图识读与实训》 |
|
|
主编教材五:BIM技术应用-Revit土建应用教程 | 主编教材六:建筑CAD |
6.2 第二主编余连月主要研究成果和获奖情况
6.2.1 第二主编余连月基本信息
|
|
余连月副教授职称证书 | 余连月高级工程师职称证书 |
|
|
余连月高级“双师型”教师资格证书 | 余连月工程硕士学位 |
|
|
余连月国家注册监理工程师职业资格证书1 | 余连月国家注册监理工程师职业资格证书2 |
|
|
余连月国家注册造价工程师职业资格证书1 | 余连月国家注册造价工程师职业资格证书2 |
6.2.2余连月指导学生参加BIM算量大赛总决赛获奖2项
|
|
余连月指导学生参加第八届BIM算量大赛总决赛获一等奖,被授予“优秀指导教师”称号 | 指导学生参加第九届BIM算量大赛总决赛获一等奖,被授予“优秀指导教师”称号 |
6.2.3余连月参加教师教学能力大赛获省部级奖项4项
|
|
在2020年广西职业院校教学能力大赛高职组微课教学比赛中,参赛作品《柱纵筋插入基础中的构造与计算》荣获二等奖 | 在2019年广西职业院校教学能力大赛高职组微课教学赛项比赛中,参赛作品《悬挑梁纵筋的构造与计算》荣获二等奖 |
|
|
在2018年广西职业院校信息化教学大赛高职组信息化微课教学比赛中,参赛作品《框架梁纵筋的构造与计算》荣获二等奖 | 在2022年全区职业院校教师教学技能大赛微课教学比赛中,参赛作品《楼梯识图与钢筋计算》荣获三等奖 |
6.2.4余连月编写教材6部,其中主编4部
|
|
主编教材一:快速平法识图与钢筋计算 | 主编教材二:快速平法识图与钢筋计算(第二版) |
|
|
主编教材三:Fast Drawing Reading for Ichnographic Representing Method(IRM)and Reinforcement Calculation | 主编教材四:建筑工程定额与计算(第2版) |
6.3团队成员情况
教材由拥有25年教学研究和工程实践经验的广西教学名师庞毅玲教授主编,带领国家精品课程团队、联合重庆设计集团有限公司市政设计研究院、广西壮族自治区城乡规划设计院、江西交通职业技术学院组建的多元化教材编写团队。团队是一支师德高尚、专业扎实、结构合理的队伍,编写团队9人,其中高级职称5人,7人为省级认定的双师型骨干教师,2人为企业骨干。团队成员具有丰富的教学与工程实践经验,深度参与职业教育教材编写及行业标准制定。
|   
|
|
庞毅玲(广西教学名师) | 余连月 | 秦艳萍 |
| 
|
|
梁鑫晓 | 龙全 | 杨大平 |

